Keeping Your Applications Reliable and Secure
Ensuring the continuous reliability and security of your applications is our top priority. Azure App Service maintains its Service Level Agreement (SLA) even during platform updates. These updates provide the latest security patches, performance enhancements, and new features to keep your applications running optimally.
While we strive to complete updates within planned maintenance windows, some upgrades may extend beyond 18 hours, occasionally overlapping with business hours. To mitigate disruptions, we recommend following our best practices, available under Diagnose & Solve in your App Service resource or in our detailed documentation.
Before global deployment, we rigorously test all updates in a private, isolated region to ensure stability. Once validated, updates are rolled out progressively across our data centers worldwide, typically over 10 business days. This approach allows us to schedule updates during low-usage periods and ensures that paired regions (e.g., East US and West US) are never updated simultaneously, preserving service continuity.
For optimal availability, we encourage customers to design applications across paired regions. This setup ensures that if one region undergoes maintenance, its paired region remains operational. Additionally, Azure App Service maintains spare capacity to accommodate new resource creation, scaling, and platform updates.
This article outlines how our updates work, what to expect, and how you can prepare to minimize disruption and maximize uptime.

How Azure App Service Upgrades Work
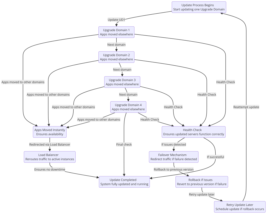
1. Update Domains (UD) and Rolling Upgrades
Azure App Service employs an Update Domain (UD) strategy, ensuring updates occur incrementally across instances to minimize impact. Key processes include:
- Worker Instance Upgrades: New instances are provisioned before old ones are decommissioned to minimize downtime.
- File Server Upgrades: Worker instances restart to apply changes, potentially causing brief availability dips.
- Host OS and Runtime Updates: Microsoft manages regular updates to the underlying operating system and application runtimes.
- Managed Upgrades: Infrastructure updates are automated to keep your environment secure without requiring manual intervention.
- Zero Downtime Strategy: Azure distributes updates across multiple domains to reduce service disruptions.
2. Notifications and Communication
Azure provides multiple ways for customers to stay informed about upcoming maintenance:
- Azure Monitor: Alerts via email, SMS, or integration’s with Azure Functions and Logic Apps.
- Service Health Alerts: Typically issued with a 7-day advance notice.
- Critical Security Updates: Deployed immediately when necessary, with minimal prior notice.
3. Impact on Web Applications
While our upgrade process minimizes impact, applications may experience:
- Restarts: Applications restart during upgrades.
- Cold Starts: Temporary response time delays.
- Session State Loss: Sessions may reset unless externalized.
- Connection Resets: Applications should implement robust retry logic.
Best Practices to Minimize Impact
1. Optimize for Fast Restarts
- Minimize dependencies and streamline startup tasks.
- Use App Initialization to preload resources.
- Implement connection pooling and caching strategies.
- Externalize session states with Azure Cache for Redis or Azure SQL Database.
2. Leverage Azure’s Redundancy and Regional Capabilities
- Deploy applications across paired regions for resilience.
- Use Azure Traffic Manager or Front Door for intelligent traffic routing.
- Set up geo-replication for databases and storage.
- Conduct regular failover testing.
3. Proactive Monitoring and Alerting
- Establish Azure Monitor alerts for service events.
- Integrate Application Insights for advanced observability.
- Regularly audit monitoring systems for effectiveness.
4. Implement Auto-Scaling and Self-Healing
- Configure auto-scaling for seamless traffic management.
- Enable auto-healing to replace unhealthy instances.
- Use Azure Advisor for optimization recommendations.
5. Continuous Testing and Improvement
- Conduct load testing to evaluate performance.
- Automate health checks for early issue detection.
- Use staging environments for validation.
- Implement canary deployments to safely roll out updates.
Azure Region Pairs & Resiliency
Azure strategically pairs regions to enhance reliability and disaster recovery. Benefits include:
- Priority Recovery: Faster restoration during outages.
- Staggered Updates: Updates occur sequentially, minimizing service disruptions.
- Data Compliance: Pairs are typically within the same geographic boundary to meet regulatory requirements.
Example Region Pairs
| Primary Region | Paired Region |
|---|---|
| East US | West US |
| North Europe | West Europe |
| Japan East | Japan West |
| Australia East | Australia Southeast |
For a complete list, refer to the Azure Region Pairs Documentation.
How to Set Up Upgrade Notifications
To receive upgrade alerts (ASEv3 & Multi-Tenant Apps Only):
- Open Azure Portal and navigate to Monitor > Service Health > Planned Maintenance.
- Click Add Service Health Alert and select Azure App Service.
- Choose relevant regions and event types.
- Configure notification preferences (Email, SMS, Azure Function, Logic App).
- Save your settings.
For detailed steps, visit the Azure Monitor Documentation.
Frequently Asked Questions (FAQ)
Q: Will I receive notifications before an upgrade?
- Standard App Service: No advance notifications.
- ASEv3 & Multi-Tenant Apps: Yes, with a 7-day notice.
Q: How long do upgrades take?
- The full process typically spans 10 business days.
- Individual regions may experience temporary restarts.
Q: What should I do if my app experiences downtime?
- Check Azure Service Health for incidents.
- Restart your application manually if needed.
- Optimize your startup time to reduce cold starts.
Q: Can I schedule upgrades?
- ASEv3 customers will soon have manual scheduling options.
- Standard App Service Plans follow automatic upgrade cycles.
Final Thoughts
Azure App Service platform upgrades keep your applications secure and high-performing. While upgrades occur automatically, you can reduce potential disruptions by:
- Optimizing application startup
- Deploying across multiple regions
- Setting up monitoring and alerts
- Leveraging auto-scaling and redundancy
For more information, visit the Azure Updates Page. If you need assistance, reach out via Azure Support or join the Microsoft Developer Forums.